加入收藏 丨 设为首页
综合信息
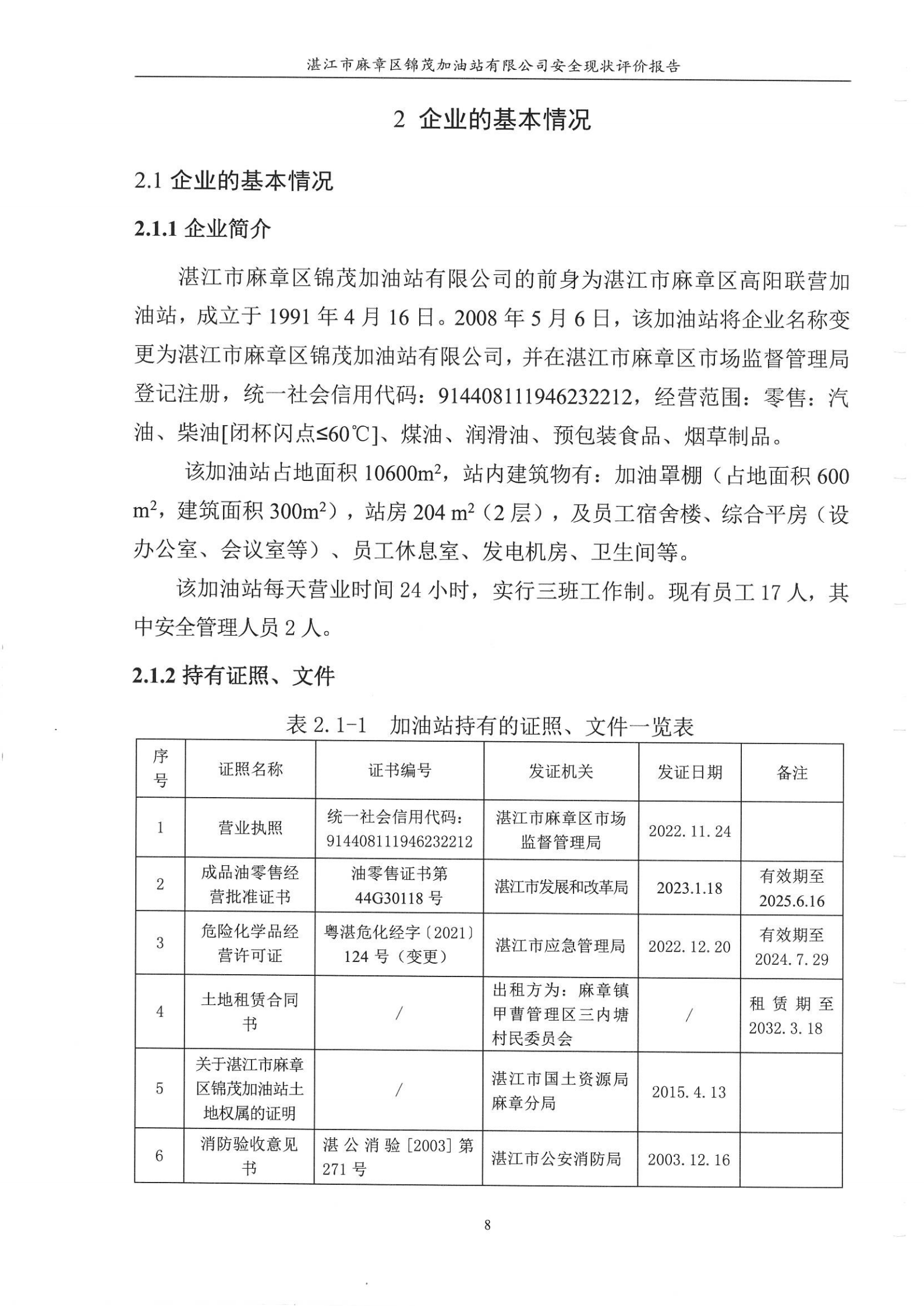
安全评价报告
陆上油气管道运输业
上一篇:东曹(广州)化工有限公司安全评价报告
下一篇:湛江市麻章区太平湛仙加油站(普通合伙)安全现状评价报告
版权所有:中海兴发(广东)安全技术服务有限公司 备案号: 粤ICP备19123626号
联系地址:广州市天河区华夏路30号富力盈通大厦902-905室 邮箱:thinksafer@thinksafer.cn